Organizational chart

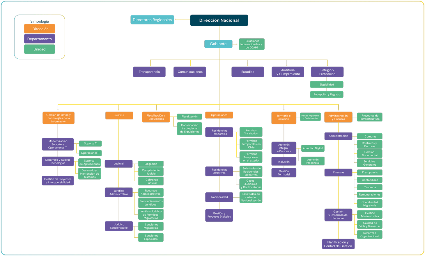
The main directorates of SERMIG report to the National Directorate. The directorates are: Operaciones, Gestión de Datos, Territorio e Inclusión, Administración y Finanzas, Jurídica, Fiscalización y expulsiones, and the Regional Directorates. Each one of them is in charge of different departments and units.

Share:

Schedule an appointment!

To schedule, log in with your username and password from the SERMIG’s Portal de Trámites Digitales. If you don’t have one, you can create it.

Remember that booking for in-person care is completely free of charge, and you can only schedule one appointment at a time!

ATENTTION

What are you looking for?

  • Download the official document of your temporary or permanent residence, following our step-by-step guide.
  • If you have questions, need assistance, or want to file a complaint, please visit our help portal.
  • If you are looking for other data or documents, please submit your request through our form.